Teams Eclipse

Data Office and Data Governance Functions

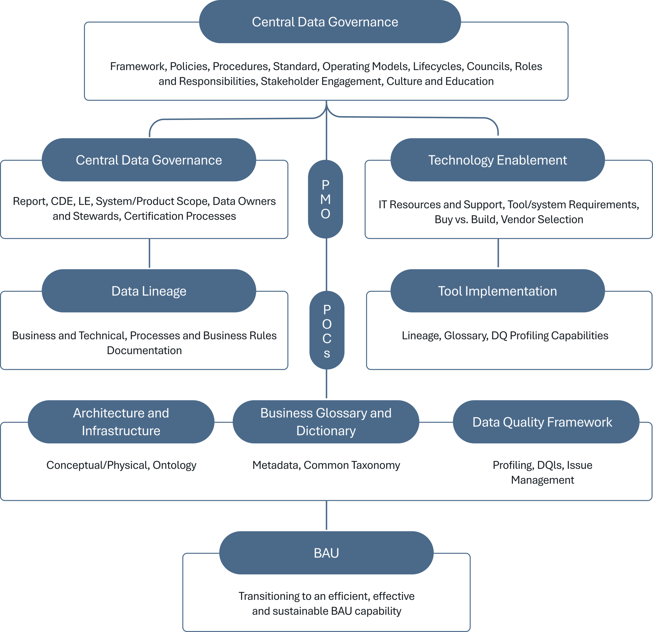
A top-tier financial institution received numerous MRAs and MRIAs for failure to achieve compliance with various BCBS 239 principles. Immediate remediation actions required that the Bank establish a Data office and a front office Data Management team as well as drive full adoption of an Enterprise Data Management Policy.

Our Delivery

Eclipse mobilized numerous workstreams to achieve tangible results quickly and develop the needed capabilities and culture to support BAU:

What was operationalized and delivered:

Case Studies